登录新浪财经APP 搜索【信披】查看更多考评等级
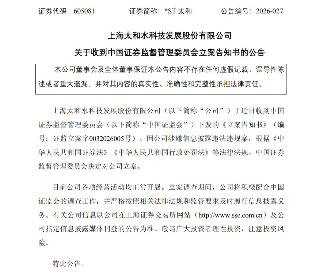
4月20日晚间,太和水(现证券简称:“*ST太和(维权)”,证券代码:605081)相继披露公司被证监会立案调查及股票可能被终止上市的风险提示公告。
因公司涉嫌信息披露违法违规案,根据《中华人民共和国证券法》《中华人民共和国行政处罚法》等法律法规,证监会决定对太和水立案。
今日开盘,*ST太和一字跌停,报6.83元/股,截至收盘仍封死跌停。
另外,太和水及相关责任人还收到上海证监局下发的《行政监管措施决定书》。由于公司存在通过虚构工程项目、提前确认进度等方式确认工程项目收入的情况,导致《关于2025年度业绩预告相关事项监管工作函的回复公告》存在虚假记载,《2025年度业绩预亏暨风险提示公告》披露的预计实现营业收入金额不实,上海证监局决定对公司采取责令改正的行政监管措施,并对包括时任董事长在内的多名高管采取出具警示函的行政监管措施。
太和水还同步发布公司股票可能被终止上市的第六次风险提示公告,称公司股票已于2025年4月29日被实施退市风险警示,如公司2025年度经审计的相关财务数据仍触及《上海证券交易所股票上市规则》规定的财务类退市指标或存在其他不能消除退市风险警示的情况,公司股票将终止上市。
太和水此番集中披露相关事项,背后是交易所的持续督导。就在19日,上交所发布关于对太和水预计触及财务类终止上市情形相关事项的监管工作函。监管函显示,4月19日,太和水财务报告审计机构向公司出具了有关专项说明,显示以其目前掌握的审计证据,认为公司2025年扣除后的营业收入将低于3亿元,对公司营业收入具有重大影响,存在触及终止上市的情形。
监管函还提及,上海证监局向公司送达《立案告知书》,公司因涉嫌信息披露违法违规被中国证监会立案。但监管函件披露的内容,彼时太和水并未及时发布公告。上交所要求,公司就上述事项及时履行信息披露义务,并就股票可能被实施财务类强制退市进行特别风险提示。
2021年2月,太和水头顶“水环境生态治理服务商”光环登陆上交所,发行价为每股43.3元,上市首日一度涨至67元/股。但上市次年,公司业绩便“大变脸”,2022年营业收入骤降至2.05亿元,净亏损高达1.60亿元,到2023年,公司营收进一步缩水至1.83亿元,净亏损扩大至2.87亿元。
2024年成为关键转折点:公司全年营收仅1.03亿元,净亏损3.34亿元。因“净利润为负且营收低于3亿元”,触及财务类退市预警红线,2025年4月29日,公司被实施退市风险警示。
“戴帽”后,太和水在业绩层面仍毫无起色:2025年一季度营收仅3025.97万元,净亏损581.31万元;上半年营收3305.09万元,净亏损5707.66万元;前三季度营收8138.66万元,净亏损8245.77万元。全年业绩毫无悬念地继续“双踩”退市红线——审计机构初步认定,2025年公司营收仍远低于3亿元门槛,且净利润持续为负。
【免责声明】本文仅代表作者本人观点,与和讯网无关。和讯网站对文中陈述、观点判断保持中立,不对所包含内容的准确性、可靠性或完整性提供任何明示或暗示的保证。请读者仅作参考,并请自行承担全部责任。邮箱:news_center@staff.hexun.com
【免责声明】本文仅代表作者本人观点,与和讯网无关。和讯网站对文中陈述、观点判断保持中立,不对所包含内容的准确性、可靠性或完整性提供任何明示或暗示的保证。请读者仅作参考,并请自行承担全部责任。邮箱:news_center@staff.hexun.com
证监会此番对太和水立案调查,直指公司虚增收入、信息披露违法违规。财务数据真实性再遭质疑。
配资炒股市场早闻风而动。4月20日,太和水开盘即“一字”跌停,跌幅为5.02%,股价已跌至7.19元/股,全天成交额仅105万元。
作者:严晓菲
元股证券:ygzq.hk
海量资讯、精准解读,尽在新浪财经APP
责任编辑:宋雅芳 配资开户流程杠杆比例说明
美港股 | 港美股配资 | 全球股票杠杆 | 在线交易提示:本文来自互联网,不代表本网站观点。