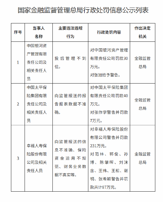
炒股风控支持服务 中国太平保险集团被罚40万元:向监管报送的报告报表数据不准确
来自:admin
网站:美港股 | 港美股配资 | 全球股票杠杆 | 在线交易
更新:2026-04-30 07:16:13
阅读:92
海量资讯、精准解读,尽在新浪财经APP